睡眠是一种复杂的、自然发生的生理状态。在进化" />
欢迎访问爱体育app登录_爱体育(中国),!

“生前若不久睡,长眠定会提前”

医学实验主要包括分子生物学、细胞生物学、病理学、免疫学的实验;SCI论文主要包括论文翻译、母语润色改写;专利主要包括发明专利、实用新型专利、外观设计专利的申请;专著主要包括单篇学术论文、系列学术论文和学术专著的出版。

“生前若不久睡,长眠定会提前” 当前位置:首页 > 新闻资讯

“生前若不久睡,长眠定会提前”

  “生前若不久睡,长眠定会提前”

睡眠时间约占人一生的三分之一,然而,或许到现在,人们对于睡眠的重要性仍然认识不足。
睡眠是一种复杂的、自然发生的生理状态。在进化过程中,睡眠对于具有神经系统的生物来说都是普遍且必不可少的。然而问题是,睡眠虽然不可抗拒,但是我们日常生活中总会利用咖啡等饮品来维持清醒,压缩睡眠时间,这也造成了“特困生”现象的日益增多。
为了解释睡眠的重要性,从古至今进行了无数次的诠释:
“养以眠为先”,睡眠时,人体精气神皆内守于五脏,气血运行流畅,能够明显的缓解疲劳、醒神开窍、促进新陈代谢等;睡眠可以维持正常的激素分泌节律,可以降低脑血管疾病风险,甚至可以维持我们皮肤的水润光滑。
另外,曾有研究显示,当我们清醒时,体内睡眠压力会积累。这种压力会随着清醒的时间延长而增加,而在睡眠期间会下降。那么为什么这种压力会强迫我们进入睡眠,在睡眠期间舒缓,压力来源于哪里。
这就需要我们理解生命的核心——DNA。DNA代表这每个个体的独一无二属性,铭刻了每个个体生命的全部。而睡眠压力当然也会根据DNA的指令来波动。DNA其实是很脆弱的,时刻面临这断裂的危险。有研究表明,在普通成年人体内,每个细胞的 DNA 每天至少要损伤一万次以上,损伤的同时,更加高效的为身体所需的蛋白提供合成模板。
如果一直这样下去的话,DNA的“身体”也会吃不消的,因此,会给机体发出睡眠的指令,敦促我们进入睡眠。
近期,《Molecular Cell》上发表了一篇“Parp1 promotes sleep, which enhances DNA repair in neurons”的文章。

当我们清醒时,神经元中会逐渐积累 DNA 损伤。这种损害可能由多种因素引起,包括紫外线、神经元活动、辐射、氧化应激和酶促反应错误。在睡眠和清醒时间,每个细胞内的修复系统都会纠正 DNA 断裂。然而,神经元中的 DNA 损伤在清醒期间仍然持续累积,大脑中过度的 DNA 损伤会达到危险水平,因此必须降低 DNA 损伤。本研究表明睡眠可以募集 DNA 修复系统,促进有效修复,以帮助我们「重启」新的一天
在一系列实验中,研究者试图确定 DNA 损伤的累积是否可能是触发睡眠状态的驱动因素。使用辐射、药理学和光遗传学多种实验方法,在斑马鱼上诱导 DNA 损伤,以评估其如何影响斑马鱼的睡眠。


实验表明,在某个时刻DNA损伤的积累达到了最大阈值,并且睡眠压力增加到一定程度,以至于触发了睡眠的冲动,鱼就会进入睡眠状态。随后的睡眠促进了DNA修复,从而减少了DNA损伤。
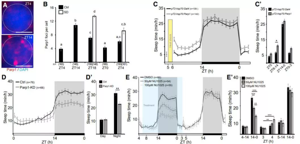
随后,研究人员进一步探究了DNA损伤修复过程中存在重要意义的PARP1蛋白的潜在作用模式。PARP1 标记细胞中的 DNA 损伤位点,并招募所有相关系统清除 DNA 损伤。根据 DNA 损伤,清醒时 PARP1 在 DNA 断裂位点的聚集增加,在睡眠时减少。通过遗传和药理学操作,PARP1 的过表达和敲低表明,增加 PARP1 不仅可以促进睡眠,还可以增加睡眠依赖性修复。相反,PARP1 的抑制阻断了 DNA 损伤修复的信号。有趣的是,鱼没有完全意识到自己累了,并没有睡觉,也没有进行 DNA 损伤修复。

  
为了进一步确认在斑马鱼上的研究结果,研究者与特拉维夫大学的 Yuval Nir 教授合作,使用脑电图在小鼠上检测了 PARP1 在调节睡眠中的作用。与斑马鱼上得到的结果相同,PARP1 活性的抑制降低了非快速眼动睡眠的持续时间和质量。这说明PARP1能够告诉大脑它需要睡眠,否则它将面临危险。

 
在清醒的时候,神经元中的DNA损伤积累会增加疲劳感,促进睡眠;Parp1蛋白(黄色头盔)感知并标记细胞中的DNA损伤,驱动睡眠,招募修复系统(绿色和蓝色头盔);睡眠期间,DNA修复系统修复DNA损伤,重新开始新的一天。
总而言之,这项研究通过细胞和核标记成像,加上斑马鱼和小鼠的行为监测,证实了神经元DNA损伤可能是导致睡眠的重要原因——即大脑需要睡眠来促进DNA修复活动,在这个过程中,PARP1是一种重要的睡眠计时器,它会在DNA损伤到达一定程度时,对大脑发出睡眠的指令,促进睡眠过程的发生。

这些最新发现在单细胞水平上详细描述了睡眠的「发生链」,这种机制还可以用于解释睡眠障碍、衰老和神经退行性疾病(如帕金森氏症和阿尔茨海默氏症)之间的联系。虽然目前研究仍停留在斑马鱼和小鼠模型阶段,但 Appelbaum 教授认为,「未来的研究将有助于将这种睡眠功能从低等无脊椎动物,最终应用到人类身上」。

上一篇:聪明绝顶
下一篇:特定痤疮丙酸杆菌菌株对皮肤健康有益
热门推荐
>
<